启达/启臣微CR5445,100kHz绿色节能电流模反激PWM功率开关
CR5445主要特点
内置 2ms 软启动以降低功率管开机尖
峰电流
采用轻载降频设计,以提高效率和降
低待机功耗 采用频率抖动以达到更好的 EMI 性
能
SENSE 峰值电流检测输入端内置前
沿消隐功能
无音频噪声工作模式
固定工作频率:100kHz
内置斜坡补偿
低的启动电流和工作电流
欠压锁定保护(UVLO)
过载保护(OLP)
过温保护(OTP)
过压保护(OVP)
具有动态峰值限定功能,在全电压输
入范围内获得比较一致的最大输出功
率
保护解除后自动恢复功能
3000V ESD
内置 600V MOSFET
高压BiCMOS工艺
DIP-8L绿色封装
CR5445应用
AC/DC电源适配器
DVD/DVB电源
备用开关电源
ADSL等无线路由器开关电源
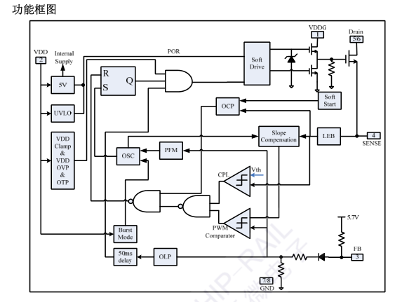
CR5445概述
CR5445 是内置高压功率 MOSFET 的电流模反激 PWM 控制芯片,适用于 18W 以内的
离线式反激开关电源,具有高性能、低待机功耗、低成本的优点。
为了保证芯片正常工作,CR5445 针对各种故障设计了一系列完善的具有自动恢复功能
的保护措施,包括软启动、过温保护(OTP)、VDD 欠压锁定保护(UVLO)、过压保护(OVP)
及箝位、逐周期电流限制(OCP)、过载保护(OLP)和图腾柱输出驱动高箝位等,特别对
音频噪声和 FM 干扰进行了处理。芯片内置的频率抖动和图腾柱栅极软驱动技术可容易地获
得良好的 EMI 性能。





CR5445工作描述
启动电流和启动控制
CR5445 具有很低的启动电流,实际应用时可以采用一个非常大的启动电阻,既能满足
芯片的快速启动,又能使启动功率损耗减到最小。例如,对于全输入电压范围的 AC/DC 转
换器应用,只需要一个 2MΩ、0.125W 的电阻与 VDD 外面的小电容相连就能使芯片快速启
动。
CR5445 的工作电流低于 2mA,较低的芯片工作电流以及轻载时所采用的 Burst 工作模
式,使芯片在轻载工作时具有较高的工作效率。
软启动
每一次 VDD 电源启动瞬间,CR5445 芯片内部都将触发软启动功能,即在 VDD 电压达
到 UVLO -OFF 以后,在大约 2ms 时间内,峰值电流从 0 上升到最大值峰值电流,以减少电源
启动期间功率管电压应力。注意:无论何种保护导致的 VDD 再次启动,都必将触发软启动
功能。
未完。。。
由于资料过多,未上传完毕,如需更详细资料,请找客服索要!!!