![]()
NEWS

| 管脚号 | 名称 | 描述 |
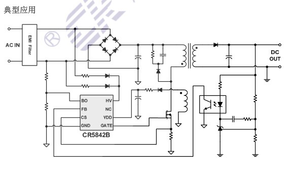
| 1 | BO | 输入电压检测脚。通过BO脚的电压来判断是否触发BO保护 |
| 2 | FB |
输出电压反馈输入脚,引脚的输出电流可以控制PWM的工作周期、 短路保护和过载保护。 |
| 3 | CS |
原边电流检测脚,通过检测CS电阻上的电压检测流过功率管的电流大 小,通过该脚可以调节最大输出功率。 |
| 4 | GND | 芯片地。 |
| 5 | GATE | 栅驱动输出,用于驱动功率MOSFET。 |
| 6 | VDD | 芯片供电电源。 |
| 7 | NC | 悬空脚 |
| 8 | HV | 高压启动输入脚,通过启动电阻连接到整流输入电容阳极。 |


| 符号 | 参数 | 值 | 单位 | |
| VDD | 工作电压 | 30 | V | |
| VHV | 高压启动电压 | 700 | V | |
| IOVP | VDD过电压时最大输入电流 | 10 | mA | |
| VFB | FB引脚工作电压 | -0.3 to 6V | V | |
| VCS | CS引脚工作电压 | -0.3 to 6V | V | |
| VBO | BO引脚工作电压 | -0.3 to 6V | V | |
| TL | 焊接温度 | 10秒 SOP-8L | 260 | ℃ |
| TSTG | 储存温度范围 | -55 to + 150 | ℃ | |
| 符号 | 参数 | 最小~最大 | 单位 |
| VDD | VDD 电源电压 | 10~23 | V |
| TOA | 工作环境温度 | -20~85 | ℃ |
| PO | 最大输出功率 | 20~65 | W |
| 符号 | 参数 | 测试条件 | 最小 | 典型 | 最大 | 单位 |
| IHV | HV脚启动电流 | VDD=2V, HV=100V | 2 | mA | ||
| IHV_leakage | HV脚漏电流 | VDD=18V, HV=500V | 5 | μA | ||
| 电源电压(VDD Pin) | ||||||
| IST | 启动电流 | 5.0 | 20.0 | μA | ||
|
IOP |
工作电流 | VFB=3V | 2 | 2.5 | mA | |
| 工作电流 | VDD=15V, VFB=1V | 0.8 | 1 | mA | ||
| UVLO_OFF | 开启电压 | 13.5 | 14.5 | 15.5 | V | |
| UVLO_ON | 关闭电压 | 8 | 9 | 10 | V | |
| Vpull-up |
GATE上拉PMOS导通 触发电压 |
12 | V | |||
| VDD_CLAMP | VDD引脚钳位电压 | IVDD=10mA | 30 | 32 | 34 | V |
| VDD_OVP | VDD过压保护电压 | 24 | 26 | 28 | V | |
| Vth_recovery | 自恢复阈值电压 | 5 | V | |||
| Vth_latch | 锁存阈值电压 | 4.2 | V | |||
| 电压反馈 (FB Pin) | ||||||
| IFB | 短路电压 | VFB=0V | 0.2 | mA | ||
| VFB | 开路电压 | VFB=Open | 5 | V | ||
| Dmax | 最大占空比 | 75 | 80 | 85 | % | |
| VREF_GREEN |
进入绿色模式时基准电 压点 |
1.8 | V | |||
| VREF_Burst_H | 退出Burst模式 | 1.2 | V | |||
| VREF_Burst_L | 进入Burst模式 | 1.1 | V | |||
| VOLP | 进入OLP,FB电压 | 3.7 | V | |||
| TOLP | OLP延迟时间 | 80 | 88 | 96 | ms | |
| ZFB | FB阻抗 | 25 | kohm | |||
| 电流检测(CS Pin) | ||||||
| SST | 软启动时间 | 4 | ms | |||
| T_blanking | 前沿消隐屏蔽时间 | 320 | ns | |||
| ZCS_IN | CS输入阻抗 | 40 | kohm | |||
| TD_OC | 过流检测延迟时间 | 60 | ns | |||
| VTH_OC |
峰值限制低端电压 (Dmin=0%) |
0.75 | V | |||
| VOCP_clamping |
峰值限制高端电压 (Dmax=80%) |
0.9 | V | |||
| 振荡器 | ||||||
| FOSC | PWM工作时频率 | 60 | 65 | 70 | kHz | |
|
|
| FPFM | PFM工作最低频率 | 22 | kHz | |||
| ΔFVDD | 频率VDD电压稳定性 | 1 | % | |||
| ΔFTEMP | 频率温度稳定性 | 1 | % | |||
| FJITTER | 频率抖动 | ±4 | % | |||
| Fshuffling | 频抖频率 | 32 | Hz | |||
| 输入电压欠压保护 | ||||||
| VTH_BO_L | 输入欠压保护阈值电压 | 0.75 | 0.8 | 0.85 | V | |
| VTH_BO_H | 解除欠压保护阈值电压 | 0.90 | 0.95 | 1.00 | V | |
| Td_brownout | 欠压保护防反跳时间 | 60 | 80 | ms | ||
| 驱动(GATE Pin) | ||||||
| VOL | 输出低电平 | VDD=15V, IO=20mA | 1 | V | ||
| VOH | 输出高电平 | VDD=15V, IO=20mA | 8 | V | ||
| VG_CLAMP | GATE钳位电压 | VDD=20V | 15 | V | ||
| T_R | 上升时间 | CL=1nF | 70 | ns | ||
| T_F | 下降时间 | CL=1nF | 30 | ns | ||
| 过温保护 | ||||||
| OTP | 过温保护 | 150 | ℃ | |||

| 符号 | 毫米 | 英寸 | ||||
| 最小 | 典型 | 最大 | 最小 | 典型 | 最大 | |
| A | 1.346 | 1.752 | 0.053 | 0.069 | ||
| A1 | 0.101 | 0.254 | 0.004 | 0.010 | ||
| b | 0.38 | 0.51 | 0.015 | 0.020 | ||
| c | 0.17 | 0.23 | 0.007 | 0.008 | 0.009 | |
| D | 4.648 | 4.978 | 0.183 | 0.196 | ||
| E | 3.810 | 3.987 | 0.150 | 0.157 | ||
| e | 1.016 | 1.270 | 1.524 | 0.040 | 0.050 | 0.060 |
| F | 0.381X45° | 0.015X45° | ||||
| H | 5.791 | 6.197 | 0.228 | 0.244 | ||
| L | 0.406 | 1.270 | 0.016 | 0.050 | ||
| θ? | 0° | 8° | 0° | 8° | ||